
返回 染整资讯
纺织面料的使用过程中会沾染污渍,有些污渍采用常规的水洗或干洗方法无法去除,东莞天盛化工提醒你这时应该选择适当的去污剂或化学药品进行局部去除。
一、污渍去除的原则
根据不同的纤维材料、不同污渍,采用不同的去污剂进行除渍。
1、沾上污渍尽可能及时的去除
面料沾上污渍后要及时去除,时间过长,污渍会渗透到纤维内部与纤维牢固结合,甚至会发生化学反应,以致不能去除。
2、不同类型的污渍采取不同的措施
同一种污渍在不同面料上,选用的去污剂和方法各不相同。要根据污渍的性质和面料的种类,选用适当的去污方法和去污剂。
3、不同的种类的面料采取不同的措施
某些去污剂对部分纤维或色泽有损,需先了解面料的纤维成分,在选用合适的除渍剂和方法。
4、动作要轻快,切忌剧烈硬刷
去污时动作要轻快,由污渍外围向中心擦拭,以防污渍扩散。
二、污渍去除的一般方法
不同的面料应采用不同的去污方法。目前污渍去除的主要方法有喷射法、浸泡法、擦拭法和吸收法。
1、喷射法
利用喷射枪喷射力的作用去除水溶性污渍的方法。适用于结构紧密、承受能力强的面料。
2、浸泡法
利用化学药品或去污剂与面料上的污渍有充分的反应时间以达到去除污渍的方法。适用于污渍与面料结合紧密且污渍面积较大的面料。
3、擦拭法
利用刷子或干净的细白布等工具对污渍擦拭以去除污渍的方法。适用于污渍渗透较浅或较易去渍的面料。
4、吸收法
对面料上的污渍注入去污剂后,待其溶解,然后再用棉花吸收被去除的污渍的方法。适用于质地精细、结构疏松且易脱色的面料。
三、污渍去除时应注意的问题
1、注意安全
汽油、酒精、松节油等为易燃品,使用和存放时要远离火种。草酸要注意防毒,有机去污剂用后要加盖密封,以防挥发。
2、注意去污剂的性质和使用方法
强酸会使棉、麻、黏胶纤维等面料炭化,应注意掌握浓度、温度和时间。丝、毛纤维面料不用氨水或碱水除渍,必要时浓度一定要低,操作要快。用有机溶剂去除化学纤维面料上的污渍时,要防止面料溶解而导致破损。染色与印花面料要防止褪色与搭色现象。
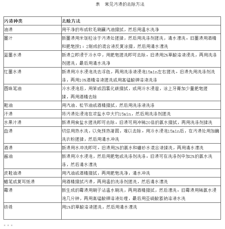
四、常见污渍的去除方法
服务热线:400-6665-620 联系人:曹先生 东莞市天盛化工科技有限公司 版权所有 @ Copyright 2015 |